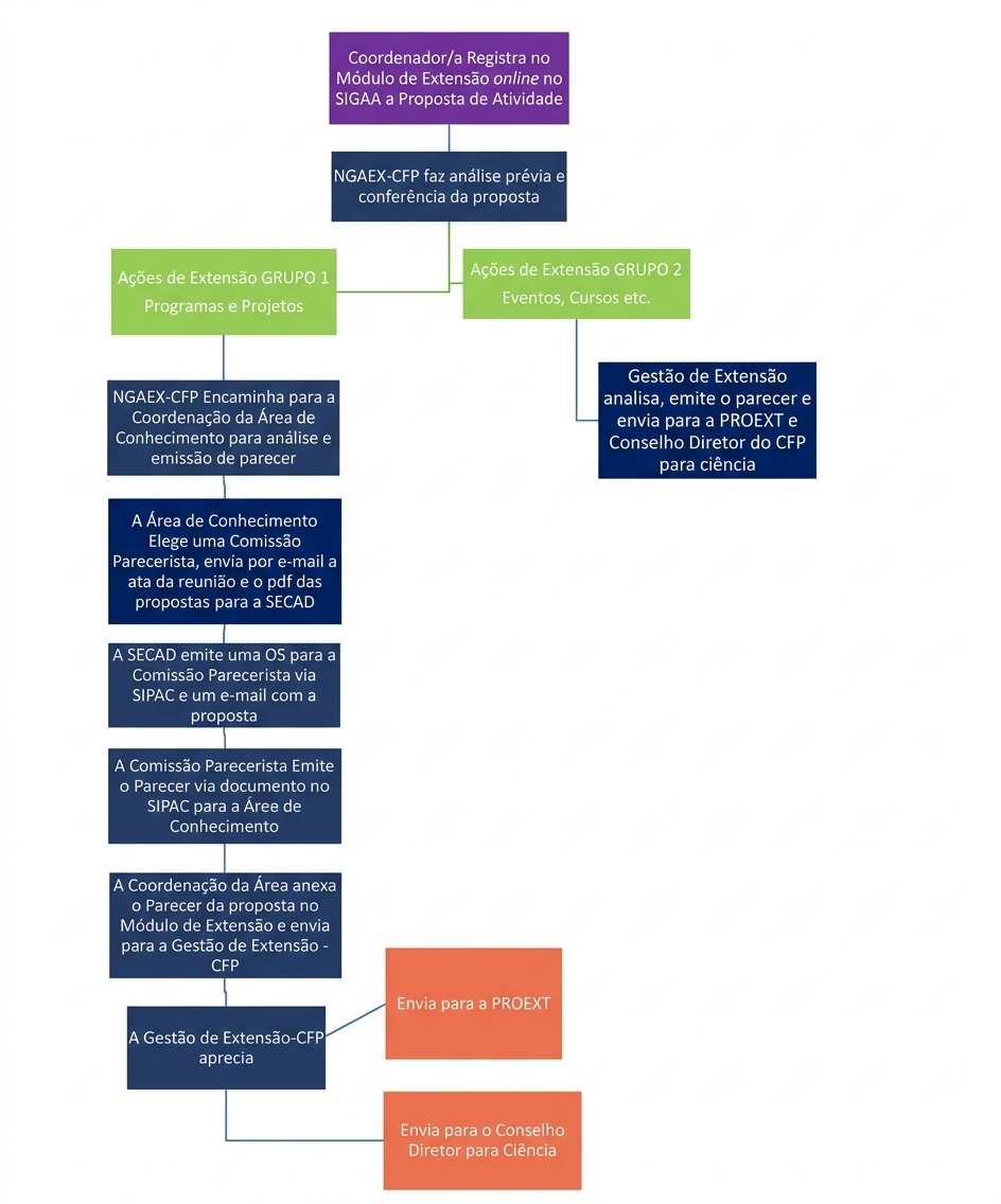
Para garantir a emissão de certificados, é necessário registrar as atividades (curso, evento, prestação de serviço, projetos e etc) promovidas pela Universidade Federal do Recôncavo da Bahia na Pró-Reitoria de Extensão da Universidade.
Cabe aos/as coordenadores/as (docentes, discentes ou sevidores/as técinicos/as) das atividades, seguir os trâmites para registro e certificação previstos na Resolução Nº 38/2017.




